Paxos协议/算法是分布式系统中比较重要的协议,它有多重要呢?
[<分布式系统的事务处理>](http://coolshell.cn/articles/10910.html):分布式系统的事务处理>
Google Chubby的作者Mike Burrows说过这个世界上只有一种一致性算法,那就是Paxos,其它的算法都是残次品。
[<大规模分布式存储系统>](http://book.douban.com/subject/25723658/):大规模分布式存储系统>
理解了这两个分布式协议之后(Paxos/2PC),学习其他分布式协议会变得相当容易。
学习Paxos算法有两部分:a) 算法的原理/证明;b) 算法的理解/运作。
理解这个算法的运作过程其实基本就可以用于工程实践。而且理解这个过程相对来说也容易得多。
网上我觉得讲Paxos讲的好的属于这篇:paxos图解及Paxos算法详解,我这里就结合wiki上的实例进一步阐述。一些paxos基础通过这里提到的两篇文章,以及wiki上的内容基本可以理解。
算法内容
Paxos在原作者的《Paxos Made Simple》中内容是比较精简的:
Phase 1
(a) A proposer selects a proposal number n and sends a prepare request with number n to a majority of acceptors.
(b) If an acceptor receives a prepare request with number n greater than that of any prepare request to which it has already responded, then it responds to the request with a promise not to accept any more proposals numbered less than n and with the highest-numbered pro-posal (if any) that it has accepted.
Phase 2
(a) If the proposer receives a response to its prepare requests (numbered n) from a majority of acceptors, then it sends an accept request to each of those acceptors for a proposal numbered n with a value v , where v is the value of the highest-numbered proposal among the responses, or is any value if the responses reported no proposals.
(b) If an acceptor receives an accept request for a proposal numbered n, it accepts the proposal unless it has already responded to a prepare request having a number greater than n.
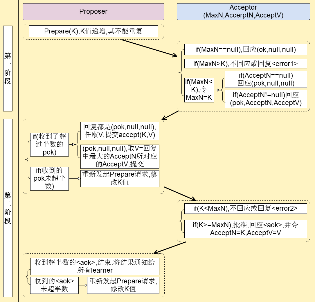
借用paxos图解文中的流程图可概括为:

实例及详解
Paxos中有三类角色Proposer、Acceptor及Learner,主要交互过程在Proposer和Acceptor之间。
Proposer与Acceptor之间的交互主要有4类消息通信,如下图:

这4类消息对应于paxos算法的两个阶段4个过程:
- phase 1
- a) proposer向网络内超过半数的acceptor发送prepare消息
- b) acceptor正常情况下回复promise消息
- phase 2
- a) 在有足够多acceptor回复promise消息时,proposer发送accept消息
- b) 正常情况下acceptor回复accepted消息
因为在整个过程中可能有其他proposer针对同一件事情发出以上请求,所以在每个过程中都会有些特殊情况处理,这也是为了达成一致性所做的事情。如果在整个过程中没有其他proposer来竞争,那么这个操作的结果就是确定无异议的。但是如果有其他proposer的话,情况就不一样了。
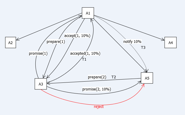
以paxos中文wiki上的例子为例。简单来说该例子以若干个议员提议税收,确定最终通过的法案税收比例。
以下图中基本只画出proposer与一个acceptor的交互。时间标志T2总是在T1后面。propose number简称N。
情况之一如下图:

A3在T1发出accepted给A1,然后在T2收到A5的prepare,在T3的时候A1才通知A5最终结果(税率10%)。这里会有两种情况:
- A5发来的N5小于A1发出去的N1,那么A3直接拒绝(reject)A5
- A5发来的N5大于A1发出去的N1,那么A3回复promise,但带上A1的(N1, 10%)
这里可以与paxos流程图对应起来,更好理解。acceptor会记录(MaxN, AcceptN, AcceptV)。
A5在收到promise后,后续的流程可以顺利进行。但是发出accept时,因为收到了(AcceptN, AcceptV),所以会取最大的AcceptN对应的AcceptV,例子中也就是A1的10%作为AcceptV。如果在收到promise时没有发现有其他已记录的AcceptV,则其值可以由自己决定。
针对以上A1和A5冲突的情况,最终A1和A5都会广播接受的值为10%。
其实4个过程中对于acceptor而言,在回复promise和accepted时由于都可能因为其他proposer的介入而导致特殊处理。所以基本上看在这两个时间点收到其他proposer的请求时就可以了解整个算法了。例如在回复promise时则可能因为proposer发来的N不够大而reject:

如果在发accepted消息时,对其他更大N的proposer发出过promise,那么也会reject该proposer发出的accept,如图:

这个对应于Phase 2 b):
it accepts the proposal unless it has already responded to a prepare request having a number greater than n.
总结
Leslie Lamport没有用数学描述Paxos,但是他用英文阐述得很清晰。将Paxos的两个Phase的内容理解清楚,整个算法过程还是不复杂的。
至于Paxos中一直提到的一个全局唯一且递增的proposer number,其如何实现,引用如下:
如何产生唯一的编号呢?在《Paxos made simple》中提到的是让所有的Proposer都从不相交的数据集合中进行选择,例如系统有5个Proposer,则可为每一个Proposer分配一个标识j(0~4),则每一个proposer每次提出决议的编号可以为5*i + j(i可以用来表示提出议案的次数)
参考文档
- paxos图解, http://coderxy.com/archives/121
- Paxos算法详解, http://coderxy.com/archives/136
- Paxos算法 wiki, http://zh.wikipedia.org/zh-cn/Paxos%E7%AE%97%E6%B3%95#.E5.AE.9E.E4.BE.8B